Please enable JavaScript in your browser!
Sākums
Izpētīt
Palīdzība
Pierakstīties
yunhaipiaodi
/
DuduToy
Vērot
1
Pievienot zvaigznīti
0
Atdalīts
0
Faili
Problēmas
0
Izmaiņu pieprasījumi
0
Vikivietne
Atzars:
sxyd_dudu
Atzari
Tagi
master
sxyd_dudu
sxyd_dudu_weilai
tianjin
浩传视频APP基线版本
陕西移动嘟嘟玩具王国
DuduToy
/
sysvideo
/
images
/
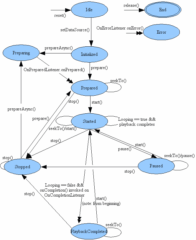
mediaplayer_state_diagram.gif
mediaplayer_state_diagram.gif
23 KB
Patstāvīgā saite
Vēsture
Neapstrādāts